面试-Vue
...大约 2 分钟
面试-Vue
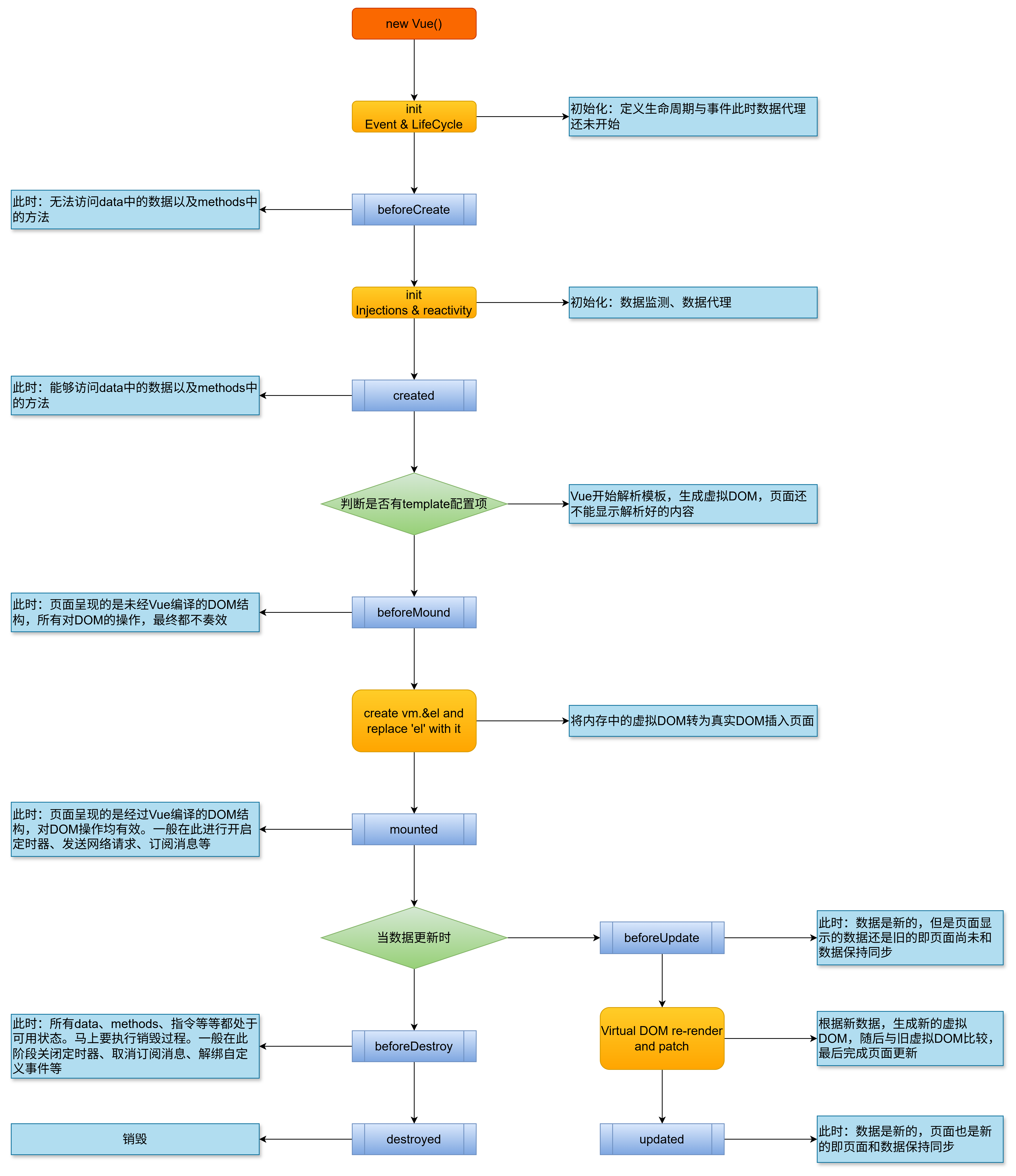
谈谈Vue生命周期
问:谈谈Vue生命周期
答:Vue的生命周期是指从Vue实例创建、挂载、更新、销毁到最终回收的完整过程中不同阶段所能调用的不同函数。

Vue创建自定义指令
问:Vue创建自定义指令
import Vue from 'vue'
import App from './App.vue'
Vue.directive('myDirective', {
// 1. 只调用一次,指令第一次绑定 到元素时调用
bind(el, binding, vnode, oldVnode) {
// 初始化样式、事件监听等
},
// 2. 被绑定元素插入父节点时调用(保证父节点存在)
inserted(el, binding, vnode, oldVnode) {
// 操作 DOM 最常用
},
// 3. 所在组件更新时调用(可能多次触发)
update(el, binding, vnode, oldVnode) {
// 值变化时更新
},
// 4. 组件 VNode 及其子 VNode 全部更新后调用
componentUpdated(el, binding, vnode, oldVnode) {
// 组件更新完成后
},
// 5. 只调用一次,指令与元素解绑时调用
unbind(el, binding, vnode, oldVnode) {
// 清除定时器、移除事件监听
}
})
new Vue({
render: h => h(App)
}).$mount('#app')
Vue全局事件总线
问:Vue全局事件总线
答:全局事件总线就是一个空 Vue 实例,用来在任意组件间通信(父子、兄弟、跨级都可以)
// 1. 定义全局事件总线(main.js)
Vue.prototype.$bus = new Vue()
// 2. 发送事件(组件A)
this.$bus.$emit('sendMsg', 'hello')
// 3. 接收事件(组件B)
this.$bus.$on('sendMsg', (data) => {
console.log(data)
})
// 4. 组件销毁时解绑(避免内存泄漏)
beforeDestroy() {
this.$bus.$off('sendMsg')
}
Powered by Waline v2.15.8
